29.01.2017 09:03 0 Redakcja/mat.pras.
Suplementy diety opanowały rynek reklamowy i apteczny w całej Polsce. Stale rośnie również ich spożycie. Konsumentów uświadamia na ten temat sanepid, który zwraca szczególną uwagę na to, że suplementy to nie leki.
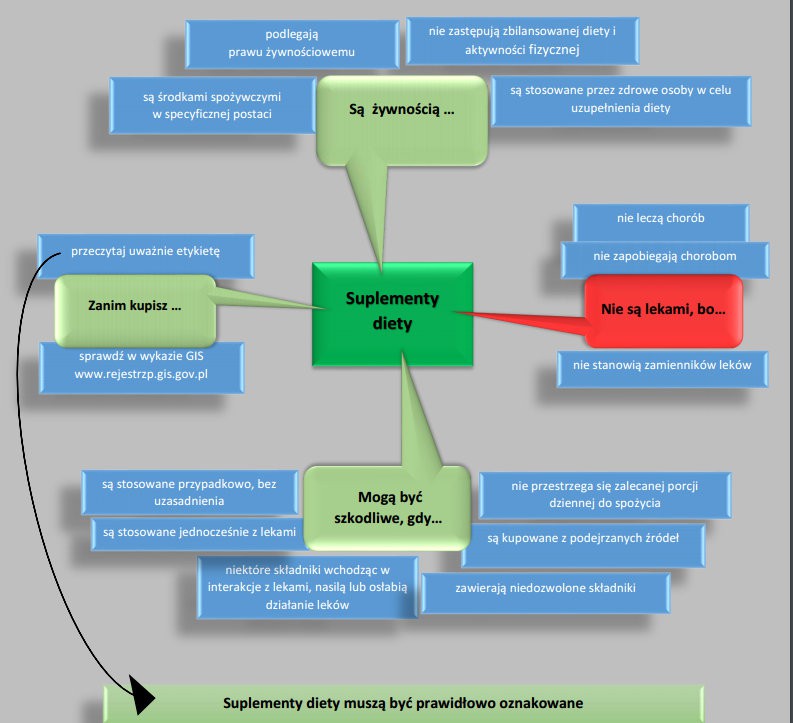
Zwracając uwagę na bezpieczeństwo konsumentów PPWIS przedstawia informacje na temat właściwości suplementów diety odróżniających je od leków, zasad ich bezpiecznego nabywania, stosowania oraz prawidłowego znakowania.
Najważniejsze jest to, że suplementy diety nie są lekami. Oznacza to, że nie leczą, ani nie zapobiegają chorobom. Mimo, że ich forma, czyli kapsułka czy tabletka wyglądem zbliżona jest do leku, to suplementy diety są żywnością. Mylić może również to, że są sprzedawane w aptekach.
Sanepid wskazuje, że nie powinniśmy stosować suplementów bez konsultacji z lekarzem, farmaceutą bądź dietetykiem. Ważne jest także, żeby nie podawać ich dzieciom, zwłaszcza poniżej 6 roku życia. Mogą wówczas zaszkodzić rozwijającemu się organizmowi.

Zasad jest o wiele więcej. Można je znaleźć tutaj. Dodatkowe informacje znajdują się również tutaj.